三国麻将风云ios(棋牌游戏风云突变近一月已有超10款宣告关停)

三国麻将风云ios(棋牌游戏风云突变近一月已有超10款宣告关停)

admin 2025-11-01 资讯 1 次浏览 0个评论
棋牌游戏风云突变:近一月已有超10款宣告关停

今年春节,由于线上娱乐需求激增,棋牌游戏迎来了前所未有的爆发,玩家打开率提升之余,在线时长也有不俗的增长,驱动着多家棋牌游戏上市公司股价整体上扬。

然而被厂商、资本所看好的棋牌行业,最近却遭遇了关停风波。在刚刚过去的不到一个月内,已有多款棋牌游戏集中宣告停服,在行情火热的当下,厂商活得似乎并没有那么滋润。

近一个月,哪些棋牌游戏关停了?

从3月中旬开始,棋牌行业陆续出现产品停服的消息。

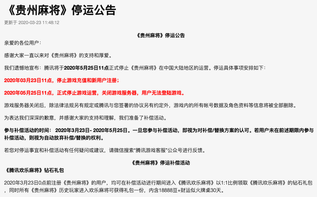
其中腾讯方面表示,将于3月23日11点开始停止《贵州麻将》游戏充值和新用户注册,今年5月25日11点停止其在中国大陆地区的运营;

棋牌游戏风云突变:近一月已有超10款宣告关停

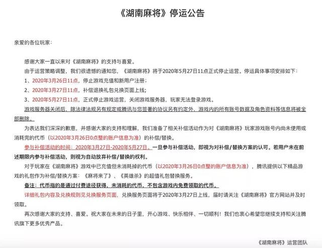
另一款《湖南麻将》也会在5月27日11点关停,3月26日起停止游戏充值和新用户注册;

棋牌游戏风云突变:近一月已有超10款宣告关停

地方棋牌《巴蜀茶馆》宣布在3月13日全区停服;

棋牌游戏风云突变:近一月已有超10款宣告关停

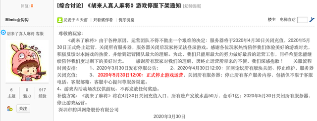
深圳豹风网络旗下的《胡来了麻将》于3月30日发布停服公告,4月30日起关闭充值,5月30日正式停运;

棋牌游戏风云突变:近一月已有超10款宣告关停

武汉多游科技旗下《黔友贵州麻将》将于2020年4月4日永久性关闭服务器;

棋牌游戏风云突变:近一月已有超10款宣告关停

4月8日当天,湖南炎龙旗下《亲友棋牌》《全民棋牌》均宣告将于4月11日停运;

棋牌游戏风云突变:近一月已有超10款宣告关停棋牌游戏风云突变:近一月已有超10款宣告关停

4月9日,《优乐江西麻将》停止充值和新用户注册,并表示在6月10日停运;

棋牌游戏风云突变:近一月已有超10款宣告关停

同一天发布公告的还有山西地方棋牌《太行麻将》;

棋牌游戏风云突变:近一月已有超10款宣告关停

4月10日,《叮叮川南休闲游戏》发布公告,计划在4月13日停运;

棋牌游戏风云突变:近一月已有超10款宣告关停

另有消息称,《七星湖南麻将》背后的深圳金泰长丰科技有限公司4月7日遭到湖南警方突击调查,不过产品尚处于正常运营状态。

棋牌游戏风云突变:近一月已有超10款宣告关停

细看这些产品,它们基本都是地方棋牌,并且在当地有着不小的玩家规模。而究竟是哪些原因导致这些产品停运,仅从公告中尚不能得出最终定论。令人唏嘘的是,从全面爆发到密集性倒闭,地方棋牌180度的大转变只用了两个月时间。

榜单名次下滑,地方棋牌现状残酷

在此前的文章中,葡萄君曾统计了春节期间棋牌游戏的App Store免费榜成绩。

正月初一开始,棋牌游戏名次集体提升,随后的五天分别有10款、16款、19款、20款、21款棋牌跻身Top 100。《微乐家乡麻将》、《四川麻将》、《哈灵麻将》等地方棋牌一度跻身Top 20。

棋牌游戏风云突变:近一月已有超10款宣告关停

七麦数据显示,靠地方棋牌起家的闲徕互娱,春节期间旗下《闲来湖南跑胡子》和《闲来陕西麻将》排名上升幅度均达1200-1300名。短短一周时间内,其母公司昆仑万维股价最高涨幅达47%。

不过春节之后,地方棋牌整体排名很快出现大幅下跌。以今天(4月12日)的榜单为参考,《微乐家乡麻将》位居免费榜第148,《四川麻将》位居免费榜第459,《哈灵麻将》位居免费榜第633。在安卓端无法具体统计的条件下,iOS端的名次波动一定程度上反映了地方棋牌整个大盘的下滑趋势。

棋牌游戏风云突变:近一月已有超10款宣告关停

来自市场变化的因素不难理解。由于疫情期间棋牌室无法营业,线上娱乐方式成为首选,用户需求激增的结果体现在了榜单上;而随着企业复工,玩家走出家门,线上娱乐时间相比春节明显减少,线下棋牌室逐渐回归一部分人的视线中。

另一方面,字节跳动带领《小美斗地主》入局,以激励广告为主的变现模式给棋牌行业提供了新的打法,同时也在拉高获客成本。相比之下,地方棋牌的流量或多或少会有所影响,算上自身的运营成本,厂商的生存压力随着春节档的结束会越来越大。

批量停运或许是加速洗牌的信号

近年来,市面频出采用房卡+地方棋牌模式孵化1-3年就以高市值转让出去的小公司,加上一系列相关赌博案的曝光,导致棋牌市场有畸形化发展的趋势。

诺诚游戏法团队发布的《2019年游戏行业诉讼大数据报告》指出,过去一年棋牌游戏赌博案件占据游戏刑事案件的绝大多数,占比67%,大部分是棋牌游戏平台涉赌等案件,尤其是房卡类棋牌游戏,涉案金额从数十万元至数亿元不等。

因此,针对地方棋牌的监管一直处在较为严格的标准。

尤其经历了2020年特殊的第一季度,地方棋牌走到了聚光灯下,房卡、亲友圈、大联盟等为熟人提供的玩法模式被广泛传播,这种情况下更容易滋生不良的运营模式,使得监管力度可能还要再升一级。从前文提到的《七星湖南麻将》背后厂商遭湖南警方突击调查一事,我们能够看到监管趋严的信号。

一面是由用户流失、成本增加带来的生存挑战,另一面是政策红线之上愈发严格的自我监督,短暂高光后的地方棋牌仍需克服诸多困难,来寻找安身立命的方法。在未来,这种洗牌速度还将持续很长一段时间。

转载请注明来自Sjyct,本文标题:《三国麻将风云ios(棋牌游戏风云突变近一月已有超10款宣告关停)》

每一天,每一秒,你所做的决定都会改变你的人生!

发表评论

快捷回复:

评论列表 (暂无评论,1人围观)参与讨论

还没有评论,来说两句吧...