踢死老板2破解版(一年半亏了230多亿)

踢死老板2破解版(一年半亏了230多亿)

admin 2025-11-06 看点 1 次浏览 0个评论

每经记者:朱万平 每经编辑:董兴生

“未来五年,是正邦发展的黄金期。三年看头年,五年看三年。正邦的‘两步走’发展战略是:第一步,三年内实现年产值1800亿元,挺进世界500强;第二步,五年内实现年产值3000亿元,在世界500强中进位赶超。”2021年11月,“养猪大王”正邦集团董事长林印孙在一场会议上放出豪言。

然而,仅仅数月后,正邦集团便陷入资金危机之中。供应商讨债、员工讨薪、代养户讨要代养费、部分区域因断料出现“猪吃猪”现象……今年上半年,正邦集团旗下核心子公司——正邦科技(SZ002157,股价4.99元,市值158.7亿元)不断被曝出各种资金问题。

一年半亏了230多亿,正邦科技深陷危机之际 植保板块A股IPO能否成正邦集团的“良药”?

图片来源:正邦集团官网

面对日益凸显的资金问题,林印孙和正邦集团也在努力“自救”,A股融资或许是一个不错的主意。目前,林印孙正推动旗下江西正邦作物保护股份有限公司(以下简称“正邦作保”)冲刺A股。而在冲刺IPO前,正邦作保已通过拆借、代贴现、分红等多种手段向正邦科技“输血”数亿元。

由于“输血”太过频繁,以至于截至去年末,正邦作保账上不受限的货币资金还不到1.2亿元,远不能覆盖其短期债务规模,企业负债率高企。

相比于债务问题,外界更担心的是,由林印孙“老部下”程凡贵掌舵的正邦作保一旦IPO成功,募得巨额资金后,其能否与正邦科技等关联方进行有效“隔离”。毕竟身陷“猪周期”困境的正邦科技,现在对资金的“渴望”或许比以往任何时候都要强烈。

关联方正邦科技深陷资金链危机

对江西原“首富”林印孙而言,或许现在算得上其人生的危机时刻。这位曾以220亿元身价上榜2020胡润全球富豪榜的“养猪大王”,正在遭遇各种麻烦。

去年,林印孙掌管的正邦集团旗下核心子公司正邦科技巨亏188.19亿元,几乎是正邦科技前10年利润总和的两倍。今年上半年,正邦科技归母净利润为-42.86亿元,同比下降199.68%。短短一年半时间,正邦科技已巨亏超过230亿元。

公司半年报显示,截至今年6月末,正邦科技净资产仅剩7400多万元。财务状况急剧恶化,正邦科技股价也持续下跌。近两年,公司股价从最高点26.68元/股,跌至目前的4.99元/股,跌幅超过80%。

2022年以来,正邦科技商票逾期、供应商讨债、员工讨薪、代养户讨要代养费、繁殖场项目停工等新闻,不断暴露于公众视野。此前,更有代养户发布“猪吃猪”的视频,控诉正邦科技饲料断供。

尽管正邦科技事后表示,这是少部分区域出现的偶发性断料,是物流配送与饲料厂的协调问题导致,已得到解决。但这也从侧面凸显出正邦科技“窘迫”的资金链状况。

“据我了解,正邦科技存在大量裁员、欠薪,包括欠供应商、合作伙伴钱的情况。劳动者更加不用讲了,很多变相裁员。比如让一个研究生去车间,美其名曰‘调岗’,以此逼他们离职。”一位被正邦科技“毁约”的人士黄明(化名)向《每日经济新闻》记者称。

一年半亏了230多亿,正邦科技深陷危机之际 植保板块A股IPO能否成正邦集团的“良药”?

黄明收到的正邦科技《录用通知函》 图片来源:受访者供图

此前,黄明在一家科技公司任职,去年3月,他被正邦科技“挖角”。由于正邦科技给出“总监级别”职位,许诺的待遇还不错,黄明决定试一试。在经过多轮面试后,2021年4月16日,他顺利收到正邦科技的《录用通知函》。然而,到了2021年5月,当黄明从上一家公司办好离职手续,准备到正邦科技上班时,却被告知“岗位被取消,不用来了”。目前,黄明正通过法律手段对正邦科技进行维权。

找钱!林印孙推旗下植保板块A股上市

尽管如今的日子“不好过”,但不到一年之前,林印孙给外界的印象依然是意气风发。

在去年11月下旬的一场会议上,林印孙做了题为《作示范,五年实现3000亿;勇争先,挺进世界500强》的发言。他在会上表示,要用三年时间挺进世界500强,用五年时间在世界500强排名中进位赶超。

三年挺进世界500强,林印孙的豪言壮语发出不久后,就遭遇了残酷的现实。截至今年6月底,正邦科技负债合计高达386.1亿元,资产负债率达102.88%,升至历史高位,是整个养殖行业资产负债率最高的一家。

“现在靠它(正邦科技)自身,基本没有什么好的办法了,已是兵败如山倒了。现在它自己内部军心已经散了,供应商、代养户、员工每人上去‘踢’一脚,把它踢死了。”近日,一位A股生猪养殖上市公司董事长与《每日经济新闻》记者交流时称。

在正邦科技巨大的财务压力下,“找钱”已成为林印孙的首要任务,推动旗下其他资产A股上市是不错的选择。去年11月,林印孙公开提出要在已有正邦科技一家上市公司的基础上,推进正邦作保、江西增鑫科技股份有限公司(以下简称“增鑫科技”)在主板上市。

一年半亏了230多亿,正邦科技深陷危机之际 植保板块A股IPO能否成正邦集团的“良药”?

林印孙 图片来源:正邦集团官网

今年6月,正邦作保向证监会提交招股书(申报稿),正式向A股发起冲刺。此次IPO,正邦作保准备募资约5.73亿元,加码农药业务和补充流动资金。今年7月,增鑫科技也提交了招股书(申报稿),正式冲击A股。

在正邦科技资金链危机下,正邦作保此次IPO颇受关注,尤其是其与关联方之间的资金往来问题。

正邦作保IPO前曾向关联方“输血”

查阅正邦作保招股书(申报稿)不难发现,近年来,其不断通过多种手段向正邦科技及其关联方“输血”。

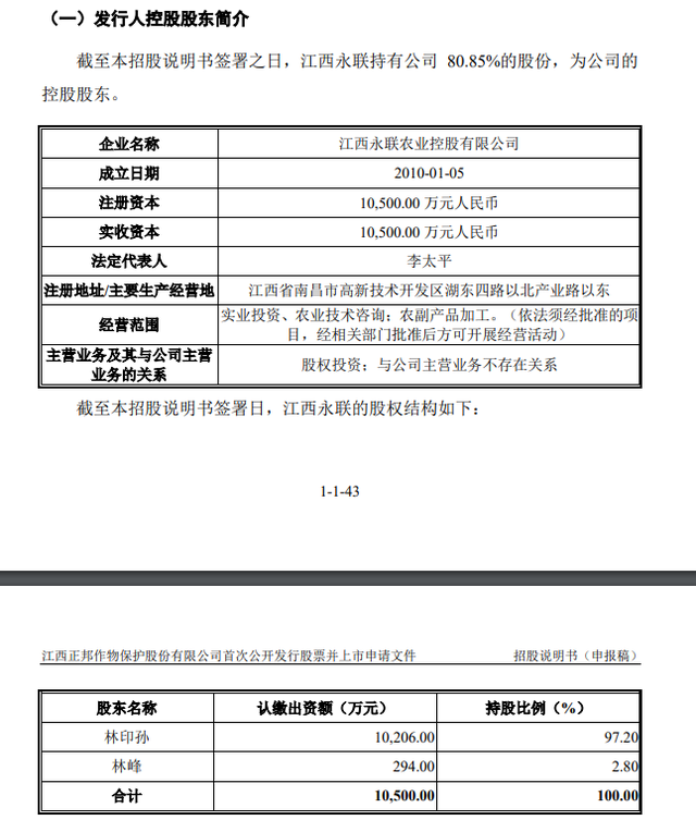
第一个手段是资金拆借。招股书显示,2019年和2020年,正邦作保分别向正邦科技和江西永联农业控股有限公司(林印孙父子持股100%的公司,系正邦作保控股股东,以下简称“江西永联”)拆出资金约1.71亿元和6763.36万元。不过,这些资金随后都进行了归还。截至去年末,正邦作保已不存在关联方资金拆借的情形。

一年半亏了230多亿,正邦科技深陷危机之际 植保板块A股IPO能否成正邦集团的“良药”?

图片来源:招股书截图

第二个手段是频频突击分红。2019年1月,正邦作保决定分红,向当时的唯一股东正邦科技分配约2.60亿元(含税)现金股利。仅仅10个月后,2019年11月,正邦作保再度决定分红,向正邦科技分配9642.04万元(含税)现金股利。

综合来看,在不到一年时间里,正邦作保向正邦科技派发红利合计3.56亿元,一下分掉了其2015年~2019年五年的累计净利润。而这次突击式大规模分红,也导致正邦作保的资产负债率大幅攀升。到2019年底,正邦作保的资产负债率达76.77%。

第三个手段是帮助关联方代贴现。招股书披露,2020年5月,为满足资金需求,正邦作保协助江西永联进行票据贴现,金额为1亿元。具体而言,正邦作保向银行贴现后,将贴现净额支付给江西永联,贴现手续费由江西永联承担。

不过,或许正邦作保也清楚,此类代贴现行为在冲刺IPO的特殊节点不合时宜。为此,正邦作保表示,上述代贴现行为在报告期后未再发生。

正邦作保向关联方频频“输血”,使得自身的资金链也逐渐紧张。截至2021年底,公司账面货币资金为2.60亿元,其中的1.47亿元属于银行承兑汇票保证金等受限的资金。也就是说,正邦作保可动用的自由资金仅1.13亿元。

另一方面,截至去年末,正邦作保长短期债务为4.44亿元,其中短期债务为3.54亿元。1.13亿元非受限资金对应3.54亿元的短期债务,正邦作保的偿债压力显而易见。不过,若不是此前正邦作保向正邦科技“突击”分红3.56亿元,公司应付这些短期债务还是能游刃有余。

关联方资金链危机恐伤及自身

由于频频向关联方“输血”,目前,正邦作保的负债率也不乐观。截至去年末,正邦作保的资产负债率为71.77%,基本上是同行业可比公司的2倍。相比高企的资产负债率,外界更担心的是,如果正邦作保IPO成功,资金链紧张的关联方是否会继续把眼睛盯上正邦作保的“荷包”。

“这个问题监管肯定会关心,会要求建制度。”近日,资深投行人士王骥跃向《每日经济新闻》记者表示。

正邦作保的董事长程凡贵,现年61岁。程凡贵是跟随林印孙多年的老人,也是正邦集团的创始成员之一。2015年4月~2020年9月,程凡贵还担任过正邦科技董事长职务。之后,程凡贵将正邦科技董事长的担子,交给了林印孙之子——林峰。

作为正邦作保的实控人,林印孙通过持有正邦作保控股股东江西永联97.20%的股权,间接控制公司80.85%的股份。程凡贵与林印孙关系密切,如今,林印孙旗下的核心产业正邦科技正陷入资金链危机中,正邦作保是否会继续为正邦科技“输血”,是值得注意的问题。

一年半亏了230多亿,正邦科技深陷危机之际 植保板块A股IPO能否成正邦集团的“良药”?

图片来源:招股书截图

当一家公司面临生死存亡危机,巨大的资金压力下,很难保证其不会将手伸向关联方,尤其是这些关联方账上还摆着大量资金。公司治理的水平、内控的有效性是公司能否成功IPO的关键,也关乎公司的前途和命运。于正邦作保而言,在关联方正邦科技陷入资金链危机的情况下,如何防止关联方资金链危机伤及自身?

对此,正邦作保也在招股书(申报稿)中提示风险称,若正邦科技面临的经营环境无法有力改善,同时公司实控人林印孙无法迅速采取有效应对措施,则林印孙可能面临信用状况恶化、重大债务清偿危机或债务被强制执行等,公司将因此受到潜在不利影响。

针对正邦作保IPO事宜,近日,《每日经济新闻》记者致电正邦作保并发送了《采访函》,但其公开电话一直无法接通,采访邮件也未获回复。

每日经济新闻

转载请注明来自Sjyct,本文标题:《踢死老板2破解版(一年半亏了230多亿)》

每一天,每一秒,你所做的决定都会改变你的人生!

发表评论

快捷回复:

评论列表 (暂无评论,1人围观)参与讨论

还没有评论,来说两句吧...